1、复合材料行业产业链全景梳理
——产业链下游应用领域较广
我国复合材料行业产业链上游为基质材料和增强材料,中游按照基体材料不同分为树脂基复合材料、陶瓷基复合材料、金属基复合材料、水泥基复合材料和碳基复合材料,下游领域包括航天领域、汽车领域、建筑领域、风电领域等。
目前,我国复合行业上游领域基质材料代表性企业有焦作万方(000612)、常铝股份(002160)、北方铜业(000737)、云海金属(002182)和宝钛股份(600456),增强体材料代表性企业有吉林化纤(000420)、光威复材(300699)和中国巨石(600176);中游复合材料制造企业为光威复材(300699)、中国巨石(600176)、泰和新材(002254)、金发科技(600143)等,下游行业包括汽车、航空、建筑、风电叶片等。
2、复合材料行业产业链区域热力地图
——广东分布最集中
根据中国企业数据库企查猫,目前中国复合材料企业超过3000家,主要分布在珠三角和环渤海等地,特别以广东和山东为代表。截至2022年7月,广东共有相关复合材料企业数619家,占比13.9%,山东省则有667家,占比12.7%,江苏企业数量排名第三,为469家。
从区域分布来看,我国复合材料行业上下游企业多分布与江苏、浙江等省份,该类地区建材、汽车、风电领域发展较好,复合材料下游需求较为旺盛。
3、复合材料行业产业园区分布图
——多聚集在江苏和山东
目前,我国规模以上的复合材料行业产业园区共有9个,主要分布在江苏、山东、吉林、辽宁、河北等省,其中江苏和山东数量较多,分别有2个产业园分布。
4、复合材料行业代表性企业产能/产量情况
目前,我国复合材料行业的代表性企业有中国巨石、中材科技、光威复材、金发科技等,总体来看,我国龙头复合材料企业均有较高的生产能力,中国巨石、泰和新材等企业产能全球领先。
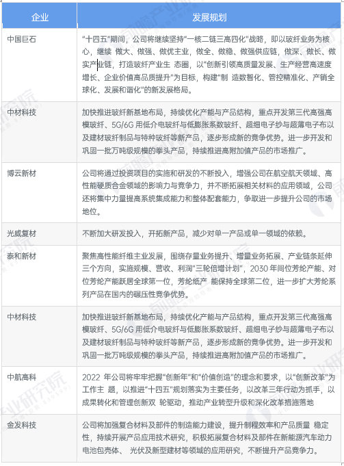
5、复合材料行业代表性企业最新投资动向
“十四五”期间,我国复合材料龙头企业的规划主要聚焦在加大研发投入,延伸产业链等。

(来源:前瞻产业研究院)
相关文章推荐:
面对新一轮环保革命 | Synolite新丽材低苯乙烯树脂为您保驾护航
中国巨石如何成为全球玻纤行业领军企业?探寻其高质量发展动力之源
剑在手,问天下谁是英雄!--FRP渔船制造 真空树脂导入成型 手糊成型工艺PK
无蜡垢更好用!玻璃钢专用脱模蜡——美国Stoner蜜蜡250脱模蜡,您值得拥有!
还在为车间气味、粉尘、废料处理等问题发愁吗?新型VPI硅胶真空成型工艺为您轻松搞定
打印

